306西综即临床医学综合能力,是全国统考卷,其科目编号为306。本文简述了西综306、699考试内容、重点讲述了西综306建议的备考节奏!建议收藏。
(统考306/联考699)
临床医学考研专业课考试科目为:临床医学综合能力(西医)306或者699西医综合;
其中所有临床专硕的同学及大部分的学硕考试科目都为306,全国统一一张卷,考试更加公平;
仅有少部分院校的临床学硕仍延用699联考,这是早期全国医科高校形成的研究生院联盟,专为学硕设置的入学考试,联盟统一考试大纲,院校自主出题,因此考试重点较为固定但各个院校的题型、出题风格都有所不同(谨慎选择目标院校,每年8-9月关注目标院校招生简章,特别是考试科目);近年来越来越多的院校临床学硕的入学考试都宣布改考306,而699逐渐成为过去式;
2025考季又有部分院校宣布由699改考306,考试更加公平、规范;
(湖北医药学院、天津医科大学、重庆医科大学、广东医科大学、新疆医科大学、中国医科大学、宁波大学、首都医科大学、内蒙古医科大学、西南医科大学)
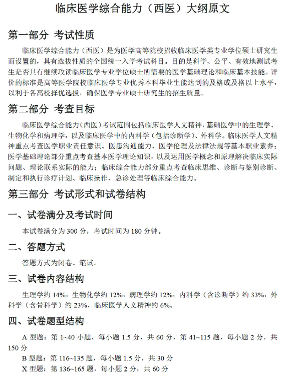
一、306考试内容:
根据306考试大纲,试卷内容分为:生理学、病理学、生物化学与分子生物学、内科学(含诊断学)、外科学及临床医学人文精神;共165道选择题,满分300分;(详情及分值占比如下)

二、699考试内容:
相当于306的“阉割版”,相对与306来讲,删掉了内科学部分以及外科学的分论部分,基础学科(生理学、生物化学与分子生物学、病理学)占比更高(70%),考察相对更加简单,备课难度更小。(建议按306备考,若院校当年宣布改考306,后期更改复习规划的难度小,上岸概率高)

一、确定考试内容及参考书目
距离2018年7月发布的第九版教材已有6年时间,随着知识点的不断更新,经常有医生在网上吐槽临床诊疗与课本知识不相符的情况。人民卫生出版社于2024年7月出版发行人卫第十版教材;建议考生准备最新的教材复习备考。
二、备考时间节点
复习顺序:先复习小三科(生理学、生物化学与分子生物学、病理学),再复习临床科目(内外科)



三、备考建议:
1、小三科:
生理学:基础学科中的最核心课程(每个章节都是重点),与其他学科联系极为紧密、难度大。
切忌死记硬背,从机制出发,强调逻辑推理和理解记忆。要重视对生理学机制的理解和掌握,并进行相应的逻辑推理和归纳总结帮助记忆,提高学习效率。
生物化学:分值占比不高,晦涩难懂,性价比最低,同学们在备考过程中很难对各种生化反应步骤和能量变化理解透彻,加之大量记忆和易混淆名词,备考难度大;但出题方式简单、重点内容较为固定,得分容易;不建议放在后期再准备,应该在基础阶段先进行一轮复习,期间不断回顾加强记忆,后期巩固刷题,尽可能拿到全部分数。
病理学:最简单、也最容易提升,性价比高;不要求逻辑推理,只需要花时间和精力去归纳整理、背诵记忆。
2、内外科:
以临床思维为主,病例分析题占比极大,需要对某一疾病有着全面、系统的认知,从病因、诱因、发病机制、临床表现,到检查检验、诊断、鉴别诊断,再到治疗方案的选择以及预后和并发症的理解;同时,内外科的知识点极为庞杂、繁复,有很多难以理解、记忆、易混淆的知识点是考试丢分的重灾区;
提前预留大部分复习时间给内外科,先把小三科基础打好,在此基础上,扩展知识面,根据老师授课内容总结自己的复习笔记,整理每个疾病思维导图,认真钻研近15年真题,不断滚动复习,注意知识点串联、归纳,加强对疾病的认识(整体印象+细节深入)。
对于要考西医综合306却无从下手的同学,建议来武汉新东方。考研择校建议、院校相关资讯、制定学习规划……武汉新东方都可免费提供。目前新东方全年全科集训营火热招生中,除考研公共课外,西医综合306专业课也是线下面授的辅导体系。住读一体,备考更沉浸。当然,关于临床医学考研相关的问题,都可以联系【在线客服】,武汉新东方考研中心很荣幸能为你排忧解难。
推荐阅读: