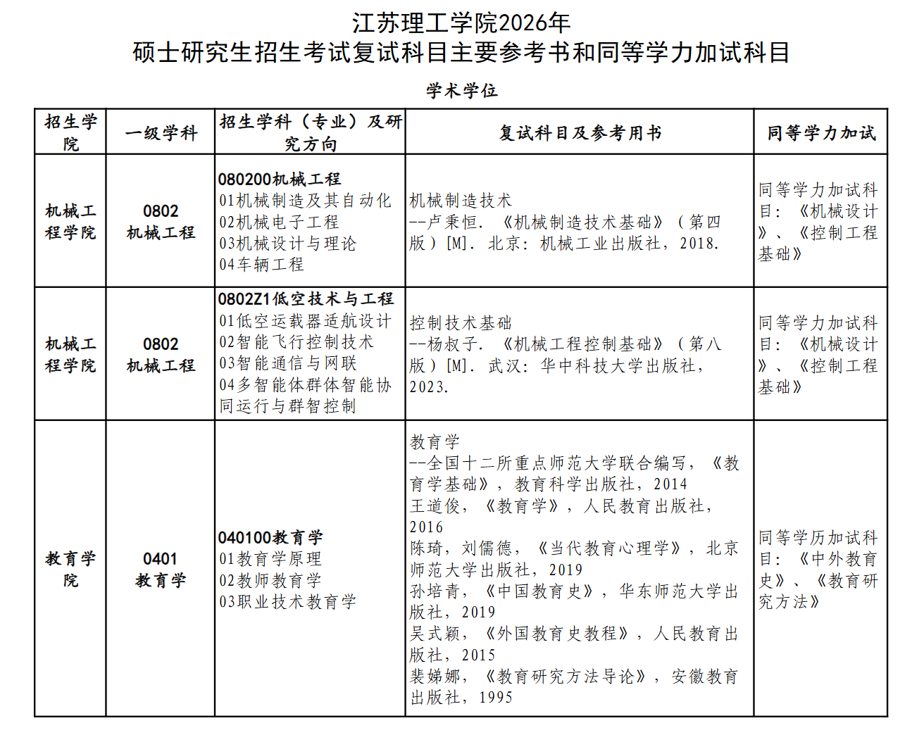
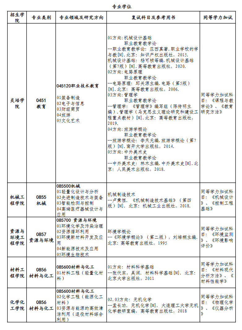
江苏理工学院2026年硕士研究生招生考试复试科目主要参考书和同等学力加试科目
江苏理工学院官网 | 2026-03-04 14:24
分享至
1.请使用微信扫码
2.打开网页后点击屏幕右上角分享按钮



想了解江苏省更多院校26考研信息,请点击查看江苏省26考研各高校出分时间、分数情况及复试公告汇总
可提供1v1择校择专业➕试听➕校区参观!
体验后再决定是否加入这个超自律的考研集训营大家庭~
想要了解更多备考指南、考试资讯?欢迎访问【南京新东方考研信息网】
点击右侧在线客服一键咨询了解!
咨询热线:18652080050
咨询微信:xdfyxs
我们为您整合最权威、最及时的考研资讯,助力您拨开迷雾,精准定位,高效备考!
版权及免责声明
①凡本网注明"稿件来源:新东方"的所有图文、音视频等内容,版权均属新东方教育科技集团(含本网和新东方网)所有,未经本网协议授权不得转载、链接、转贴或以其他任何方式复制、发表。经授权使用时必须注明"稿件来源:新东方",违者本网将依法追究法律责任。
②本网未注明"稿件来源:新东方"的内容均为转载稿,本网转载仅基于信息传递之目的,并不表示认同其观点或证实其真实性。如拟从本网转载使用,必须保留本网注明的"稿件来源",并自负版权等法律责任。如擅自篡改为"稿件来源:新东方",本网将依法追究法律责任。
③如本网转载稿涉及版权等问题,请作者见稿后在两周内速与新东方网联系,邮箱:adm@xdf.cn。