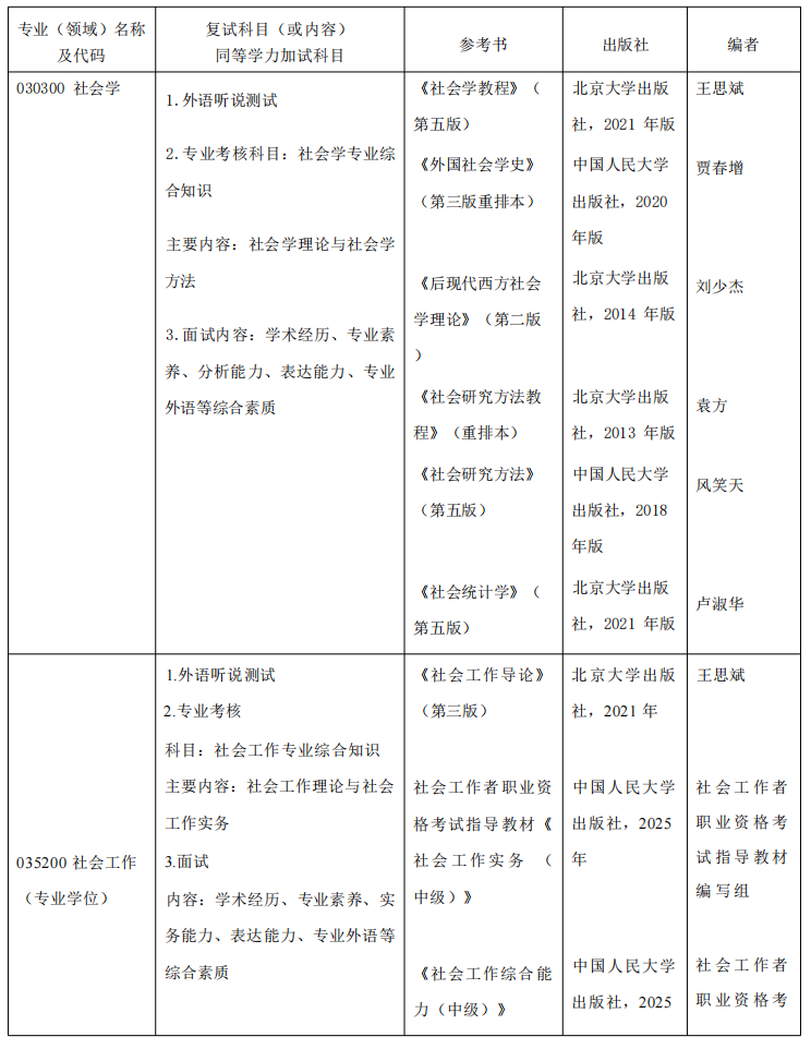
北京工业大学社会学院26考研复试考试科目
北京工业大学研究生院 | 2026-02-26 17:26
分享至
1.请使用微信扫码
2.打开网页后点击屏幕右上角分享按钮
2026年社会学院硕士研究生招生考试复试专业科目详见下方:


版权及免责声明
①凡本网注明"稿件来源:新东方"的所有图文、音视频等内容,版权均属新东方教育科技集团(含本网和新东方网)所有,未经本网协议授权不得转载、链接、转贴或以其他任何方式复制、发表。经授权使用时必须注明"稿件来源:新东方",违者本网将依法追究法律责任。
②本网未注明"稿件来源:新东方"的内容均为转载稿,本网转载仅基于信息传递之目的,并不表示认同其观点或证实其真实性。如拟从本网转载使用,必须保留本网注明的"稿件来源",并自负版权等法律责任。如擅自篡改为"稿件来源:新东方",本网将依法追究法律责任。
③如本网转载稿涉及版权等问题,请作者见稿后在两周内速与新东方网联系,邮箱:adm@xdf.cn。