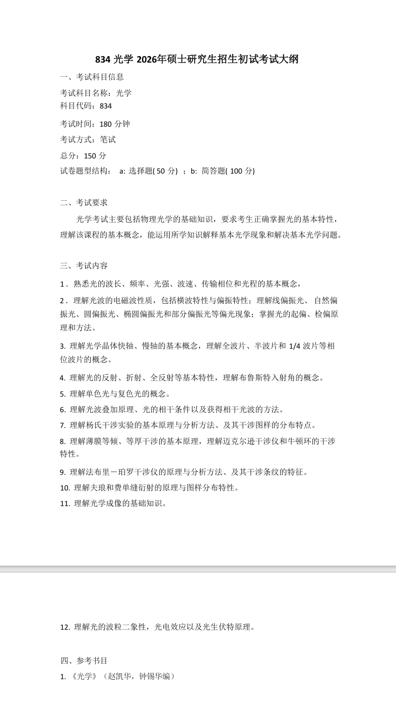
暨南大学2026年硕士入学考试《光学》专业考试大纲
暨南大学研究生 | 2026-01-16 18:13
分享至
1.请使用微信扫码
2.打开网页后点击屏幕右上角分享按钮
暨南大学2026年硕士入学考试《光学》专业考试大纲已公布,主要内容包括:暨南大学2026年硕士入学考试《光学》专业考试科目信息、考试要求、考试内容、参考书目。

以上内容详细介绍了暨南大学2026年硕士入学考试《光学》专业考试大纲,如果大家想了解2026年更多的考研信息,包括历年分数线、历年真题、成绩查询、考研大纲、招生简章、招生计划、招生专业等,可以关注新东方考研网,也可以直接点击右下方咨询窗口进行咨询。
如果同学有【考研院校/专业规划】或【考研课程】需求,也可直接联系广州新东方考研官方电话:19875868957(电话/微信同号)
版权及免责声明
①凡本网注明"稿件来源:新东方"的所有图文、音视频等内容,版权均属新东方教育科技集团(含本网和新东方网)所有,未经本网协议授权不得转载、链接、转贴或以其他任何方式复制、发表。经授权使用时必须注明"稿件来源:新东方",违者本网将依法追究法律责任。
②本网未注明"稿件来源:新东方"的内容均为转载稿,本网转载仅基于信息传递之目的,并不表示认同其观点或证实其真实性。如拟从本网转载使用,必须保留本网注明的"稿件来源",并自负版权等法律责任。如擅自篡改为"稿件来源:新东方",本网将依法追究法律责任。
③如本网转载稿涉及版权等问题,请作者见稿后在两周内速与新东方网联系,邮箱:adm@xdf.cn。