一、 招生人数
2025 年教育部下达给我校的硕士研究生招生计划 564 人,2026 年我校实 际招生名额以教育部下达的正式招生计划为准,如有增量,综合考虑一志愿上 线考生情况、各专业导师水平、研究生培养情况等方面,拟安排原则如下:
(一)增量的学术学位硕士研究生招生计划主要安排基础医学、临床医学 专业。
(二)增量的专业学位硕士研究生招生计划主要安排药学、医学技术、公 共管理等专业。
(三)如一志愿上线考生未达到招生目录中各专业拟招生人数,学校对部 分专业招生计划进行调整。
(四)2026 年我校预计招收 “退役大学生士兵 ” 专项计划考生,具体名 额以教育部下达的正式招生计划为准,欢迎退役大学生报考。
二、培养目标
培养热爱祖国,拥护中国共产党的领导,拥护社会主义制度,遵纪守法, 品德良好,具有服务国家、服务人民的社会责任感,掌握本学科坚实的基础理 论和系统的专业知识,具有创新精神、创新能力和从事科学研究、教学、管理 等工作能力的高层次人才。
一类是学术学位硕士研究生,以培养从事基础理论或应用基础理论研究人 员为目标,侧重于学术理论水平和科学研究能力的培养,学生毕业时授予相应 学科门类的学术学位;一类是专业学位硕士研究生,以培养高级应用型人才为 目标,侧重于从事实践工作能力的培养,学生毕业时授予相应学科门类的专业 学位。
三、报考条件
(一) 中华人民共和国公民。
(二)拥护中国共产党的领导,愿为社会主义现代化建设服务,品德良好, 遵纪守法。
(三) 身体健康状况符合国家和招生单位规定的体检要求。
(四)考生的学历要求必须符合下列条件之一:
1. 国家承认学历的应届本科毕业生(含普通高校、成人高校、普通高校举 办的成人高等学历教育等应届本科毕业生)及自学考试和网络教育届时可毕业 本科生。考生必须在入学前获得大学本科毕业证书和学士学位证书,否则录取 资格无效。
2. 国家承认学历的往届本科毕业生。考生必须在入学前获得大学本科毕业 证书和学士学位证书,否则录取资格无效。
3.获得国家承认的高职(专科)毕业学历后满2 年及以上人员(毕业后到 录取当年入学前)或国家承认学历的本科结业生,按本科毕业同等学力身份报 考。
4. 已获硕士、博士学位的人员。在校研究生报考须在报名前征得所在培养 单位同意,并在网上确认截止日期前,向我校研究生学院提交所在培养单位“ 同 意报考 ” 的证明。
四、报考学科要求
在满足上述报考条件的同时,考生还须满足各学科的报考要求。考生报名 前应仔细核对本人是否符合报考学科要求,凡不符合报考学科要求的考生将不 予复试及录取,相关后果由考生本人承担。
(一)基础医学(招生专业代码前四位“ 1001”)
报考基础医学专业的考生,要求考生为全日制本科毕业,专业不限。
(二)临床医学(招生专业代码前四位“ 1002” , “ 1051”)
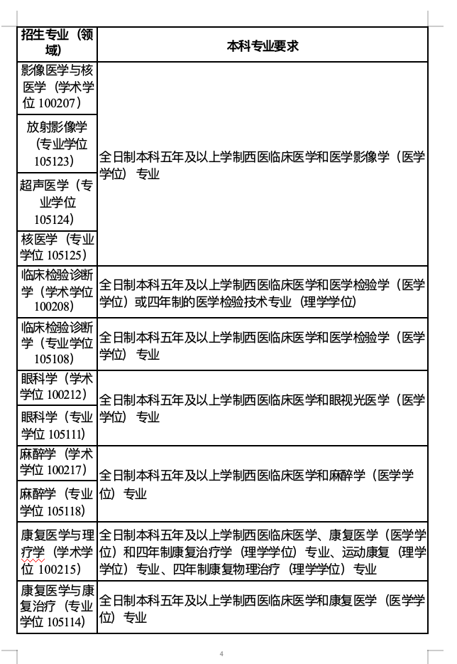
报考临床医学的考生,其本科专业必须是全日制本科五年及以上学制西医 临床医学专业,其中,部分临床医学专业(领域)仅限相关对应的本科专业的 考生报考,具体要求见下表:


(三) 口腔医学(招生专业代码前四位“ 1052”)
报考 口腔医学专业的考生,要求考生毕业专业为全日制五年及以上学制 口 腔医学。
(四)护理(招生专业代码前四位“ 1054”)
报考护理专业的考生,要求考生为本科毕业,毕业专业为护理学、助产学。
(五)公共卫生(招生专业代码前四位“ 1053”)
报考公共卫生专业的考生,要求考生为全日制本科(不包括专升本),其 本科专业为医学门类或管理学门类下的相关专业。
(六)翻译(招生专业代码前四位“0551”)
报考翻译专业的考生,要求考生为本科毕业,应具有良好的英汉双语基础, 有 口笔译实践经验者优先考虑,鼓励具有不同学科和专业背景的生源报考。
(七) 医学技术(招生专业代码前四位“ 1058”)
报考医学技术专业的考生,要求考生为全日制本科。病理学技术方向和医 学检验技术方向要求本科毕业专业为以下专业之一: 临床医学(代码: 100201K)、医学检验技术(代码:101001)、医学实验技术专业(代码:101002)、 卫生检验与检疫(代码:101007); 医学影像技术方向要求本科毕业专业为以 下专业之一 :临床医学(代码:100201K)、 医学影像技术(代码:101003)、
医学影像学(代码:100203TK); 医学技术+人工智能创新研发与应用方向要 求本科毕业专业为以下专业之一: 大数据管理与应用(120108T) 、 医学检验 技术(代码: 101001) 、卫生检验与检疫(代码: 101007)。
(八)药学(招生专业代码前四位“ 1055”)
报考药学专业的考生,要求考生为全日制本科,毕业专业为医学门类下的 基础医学类、临床医学类、公共卫生与预防医学类专业;理学的药学类、 中药 学类、化学类、生物科学类专业;工学的生物医学工程(也可为理学学位,代 码:082601)、生物工程(代码:083001)、化学工程与工艺(代码:081301)、 制药工程(代码:081302)、生物制药(代码:083002T)、生物材料(代码: 080419T) 专业。
(九)公共管理(招生专业代码前四位“ 1252”)
1.报考公共管理专业的考生,其本科专业不限,且本科毕业后有 3 年及 以上工作经验的人员; 或获得国家承认的高职(专科) 毕业学历或本科结业 后,达到本科毕业同等学力并有 5 年以上工作经验。
2. 以同等学力参加复试的考生,在复试中须加试两门与报考专业相关的本 科主干课程。加试方式为笔试,加试不合格者不予录取。
(十)其他事项:
1. 临床医学和 口腔医学硕士专业学位研究生招生对象为符合医师资格考 试报考条件规定专业的应届或往届全日制本科毕业生。对于正在参与住院医师 规范化培训、退出住院医师规范化培训未满 3 年、已取得住院医师规范化培训 合格证书、通过中级职称资格考试的人员,不得报考临床医学和 口腔医学硕士 专业学位研究生。
2.如为专升本考生(包括成人本科考生等),则专科专业与本科专业须一 致。
五、报名
报名包括网上报名和网上确认两个阶段,具体时间以当年《全国硕士研究 生招生工作管理规定》要求为准。
(一) 网上报名:
考生必须通过“ 中 国研究生招生信息网 ” 登录报名网站( 网址: http: //yz.chsi.com.cn , 以下简称“研招网” ),按报名网站的提示和要求如实填写本 人报名信息,在网上报名期间完成报考费网上支付。应届本科毕业生原则上应 选择就读学校所在地省级教育招生考试机构指定的报考点,其中成人高校应届 本科毕业生也可选择教学点所在地省级教育招生考试机构指定的报考点;凡招 生单位要求使用画板类、非常规考试用纸的,或初试科目中有考试时长超过三 小时的,招生单位应在本考点为所有报考该学科专业的考生组织考试。单独考 试考生应选择招生单位所在地省级教育招生考试机构指定的报考点;其他考生 应选择工作所在地或户籍所在地省级教育招生考试机构指定的报考点。
(二)网上确认:所有参加硕士研究生招生考试的考生均须进行网上确认, 考生应积极配合报考点做好网上确认工作,认真核对并确认本人报名信息,根 据核验工作要求提交补充材料。具体时间以各省级招生考试机构公布的时间为 准,请各考生及时关注本人所选考试地点院校/单位的通知。
(三)所有考生均须参加网上报名和网上确认,签署《考生诚信考试承诺 书》并遵守相关约定,逾期不得补办。考生因网报信息填写错误、填报虚假信 息而造成不能考试(含初试、复试)或录取的,后果由考生本人承担。经考生 网上确认后的报名信息(姓名、身份证号、 民族等个人身份信息)在考生报名 至报到入学办理学籍期间一律不作修改,如因上述事项对录取或入学手续办理 造成影响,后果由考生自负。
(四)考生填报志愿时须准确选填报考专业代码和名称以及业务课考试的 科目代码,并写明详细通信地址、 邮政编码及联系电话, 以便及时联系。
(五)报考类别为 “ 定向 ”的往届生,需在网上报名成功后将本人与定向 就业单位签订的劳动合同完整版扫描后发至邮箱yyyzb@ymun.edu.cn,邮件主 题以 “报名号+姓名 ”命名。
(六)其它事宜:
1.按照《全国硕士研究生招生工作管理规定》,报考我校且毕业后在国务 院公布的民族区域自治地方定向就业的少数民族普通高校应届本科毕业生;或
者报名时工作单位和户籍在国务院公布的民族区域自治地方,且定向就业单位 为原单位的少数民族在职人员考生,可按规定享受少数民族照顾政策。民族区 域自治地方以国务院有关部门公布的《全国民族区域自治地方简表》为准。
如有意向享受少数民族照顾政策的考生,在网上报名时须如实填写少数民 族身份,且申请定向就业少数民族地区(报名时报考类别必须选择 “ 定向 ”) 和申请享受少数民族照顾政策。少数民族考生身份、报考类别等报考信息经审 核、考生本人确认后,一律不得再作修改。报名时报考类别未选择 “ 定向 ”、 定向就业单位(地区) 不在国务院公布的民族区域自治地方、 未申请享受少 数民族照顾政策的考生,不能享受少数民族照顾政策。
2. 临床医学免费培养农村订单定向招生的毕业生报考须满足国家及地方 政策的要求,并在报名前征得所在省、市、县卫健委部门及定向单位同意,并 在网上确认截止日期前, 向我校研究生学院提交相关单位“ 同意报考” 的证明。
3.教育部在报名期间将对考生学历(学籍)信息进行网上校验,考生可上 网查看学历(学籍)校验结果。考生也可在报名前或报名期间自行登录 “ 中国 高等教育学生信息网 ”(网址:https://www.chsi.com.cn)查询本人学历(学籍) 信息。
未通过学历(学籍)校验的考生应及时到学籍学历权威认证机构进行认证, 并将认证报告交报考点和我校核验。
4.残疾考生如需所选考试地点在考试期间提供合理考试便利服务的,应于 报名阶段与考点所在地省级招生考试机构及我校沟通申请,以便提前做好安排。
5.考生网上报名成功后,应定期查阅省级教育招生考试机构、报考点、我 校研究生学院网站等,主动了解网上确认、考试安排等事项,积极配合完成相 关工作。
6.考生报名填写信息时可在备注中填写意向导师姓名,最终导师安排以复 试录取后各学位点发布的信息为准。
六、初试
考试时间以准考证为准,初试科目详见《右江民族医学院 2026 年硕士研 究生招生专业目录》(附件 3) 。考试科目分为全国统考试卷和学校自命题试
卷,各科考试时间均为 3 小时。
其中 101 思想政治理论、199 管理类综合能力、201 英语一、204 英语二、 306 临床医学综合能力(西医)科目为全国统考试卷,要求以 “2026 年全国硕 士研究生入学统一考试大纲 ”为准;
688 基础医学综合、 352 口腔综合、353 卫生综合、308 护理综合、349 药学综合、211 翻译硕士(英语) 、357 翻译基础(英语) 、448 汉语写作与 百科知识等科目为我校自命题试卷,考试科目及参考用书详见《右江民族医学 院 2026 年研究生入学考试自命题科目参考用书》(附件 4)。
七、 复试
我校硕士研究生复试调剂办法相关通知将在我校研究生学院网站上发布。
(一)我校自行确定各专业进入复试的基本分数线。在生源充足的情况下, 我校实行差额复试,差额比例将不低于 1:1.2。
(二)我校将在复试时对考生进行资格审核,参加复试的考生必须提交本 人身份证、 学位证、 毕业证、 学籍学历报告等(应届本科毕业生审核学生证, 入学时审核学位证、毕业证书),资格审查不合格的考生将取消其复试及拟录 取资格。
1. 享受我校少数民族照顾政策的考生另提交以下材料:
(1)少数民族普通高校应届本科毕业生: 网上报名时民族为少数民族, 报考类别为 “ 定向 ”,且申请定向就业到国务院公布的民族区域自治地方,毕 业后必须到定向就业所在地工作。
该类考生在复试前必须提交以下 2 项材料:
①户 口簿(户主、 父母、考生页)或少数民族户籍证明。
②《右江民族医学院招收定向就业硕士研究生协议书》。
(2)少数民族在职人员考生: 网上报名时民族为少数民族,报考类别为 “ 定向 ”,工作单位和户籍在国务院公布的民族区域自治地方,且定向就业单 位为原单位的少数民族在职人员考生,毕业后必须到定向就业单位工作。
该类考生在复试前必须提交以下 3 项材料:
①户 口簿(户主、 父母、考生页)或少数民族户籍证明。
②考生工作单位与考生本人签署的劳动合同。
③《右江民族医学院招收定向就业硕士研究生协议书》。
2. “退役大学生士兵 ” 专项计划考生复试前另提交以下材料: 《应征公民入伍批准书》和《退出现役证》。
(三)我校在复试期间将加强对考生各项能力的考核,包括:外语水平、 专业课知识、技能和综合素质,其中专业课考试科目请查看《右江民族医学院 2026 年研究生复试专业课考试科目参考用书》(附件5)。报考公共管理专业 (招生专业代码前四位“ 1252” )的考生思想政治理论考试在复试中进行,成绩 计入复试总成绩。
(四)所有拟录取考生和候补拟录取考生须参加体检,体检标准参照教育 部、卫生部、 中国残联印发的《普通高等学校招生体检工作指导意见》(教学 〔2003〕3 号)和《教育部办公厅、卫生部办公厅关于普通高等学校招生学生 入学身体检查取消乙肝项目检测有关问题的通知》(教学厅〔2010〕2 号)执 行,体检不合格者取消拟录取资格,其缺额由候补拟录取考生顺延替补。
(五)复试时间及相关要求以我校当年公布的复试办法为准,不参加复试 或复试不合格的考生不能被录取。
八、 录取
(一)学校根据教育部下达的招生规模,考生入学考试成绩(含初试和复 试)并结合政治思想表现、本人素质以及身体健康情况确定拟录取名单。思想 品德考核不合格和体检不合格者,不予录取。
(二)调剂录取政策以我校当年公布的硕士研究生招生复试工作办法和复 试调剂办法为准。
(三)考生因报考硕士研究生与所在单位产生的问题由考生自行处理,若 因与单位问题造成考生不能复试或不能录取,我校不承担责任。
九、 学费及奖助政策
(一) 学术学位硕士研究生收费标准为:8000 元/生/学年;
临床医学、 口腔医学、翻译专业学位硕士研究生收费标准为:14950 元 /生/学年;
其它专业学位硕士研究生收费标准为: 13000 元/生/学年。
(二)奖助学金:我校将按照国家最新规定,设立国家奖学金、 国家助 学金、 学业奖学金、校长奖学金、 广西英才助学金、三助岗位,建立多元奖 助体系, 支持硕士研究生完成学业。

十、 招生咨询
(一)我校硕士研究生招生各阶段(报名、考试、录取等)有关信息将在 我校研究生学院网站 “右江民族医学院 2026 年硕士研究生招生工作专题 ”公 布, 网址:http://xkb.ymun.edu.cn/info/1010/3447.htm。
(二)研究生学院招生科联系方式 联系人:孙老师、唐老师
联系电话:0776-2835991 传 真 :0776-2835991 Email: yyyzb@ymun.edu.cn
联系地址:广西壮族自治区百色市右江区城乡路 98 号 邮编:533000
