华南理工大学关于设计学院调整部分专业(方向)2026年初试科目的通知已公布,主要内容包括:招生专业代码及名称、初试科目设置、考试大纲等。
华南理工大学设计学院2026年硕士研究生招生专业目录中,设计学院085500机械调整为085507工业设计工程,140300设计学专业设置工业设计与智能交互和艺术设计与创新两个研究方向,部分招生专业(方向)初试科目也将予以调整,具体设置结果如下:

招生专业及初试科目设置以经主管部门审核通过并正式发布的2026年研究生招生专业目录为准。
请相关考生留意并做好相关备考工作。
附件:
1.337工业设计工程考试大纲

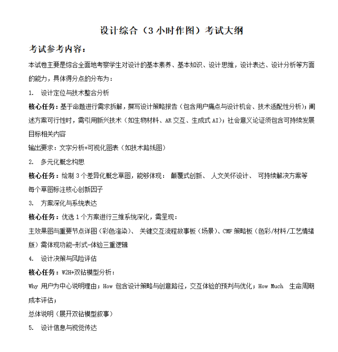
2.设计综合(3小时作图)考试大纲

以上内容详细介绍了华南理工大学关于设计学院调整部分专业(方向)2026年初试科目的通知,如果大家想了解2025年更多的考研信息,包括历年分数线、历年真题、成绩查询、考研大纲、招生简章、招生计划、招生专业等,可以关注新东方考研网,也可以直接点击右下方咨询窗口进行咨询。