合肥新东方考研网为大家整理了安徽大学部分专业拟接收调剂考生,调剂工作相关事项如下:
一、接收调剂考生的基本要求
调剂考生必须符合安徽大学调入专业的报考条件,且初试成绩须达到安徽大学划定的各培养单位一志愿考生复试标准。
调剂工作一律在中国研究生招生信息网调剂系统中进行,各调剂专业具体要求将在国家调剂系统中注明。
原则上,调剂考生第一志愿专业与调入专业相同相近,或初试科目与调入专业初试科目相同相近。
参加单独考试的考生不得调剂。
符合国家规定的其它调剂要求。
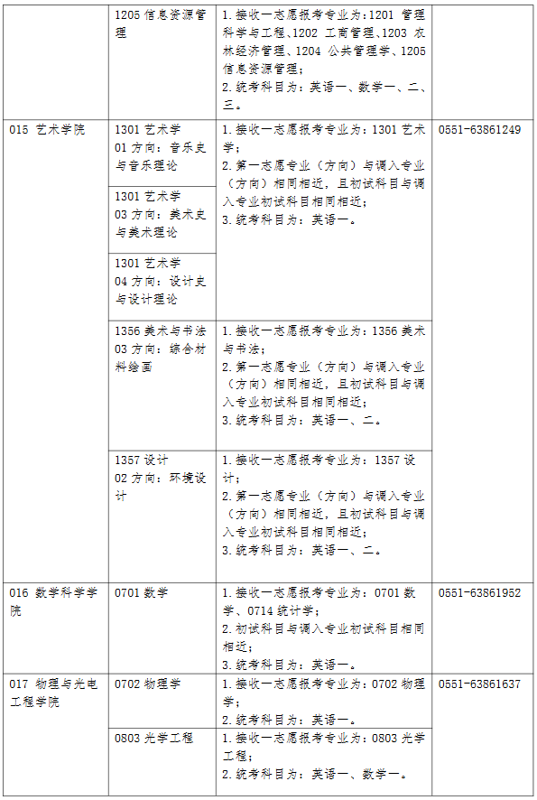
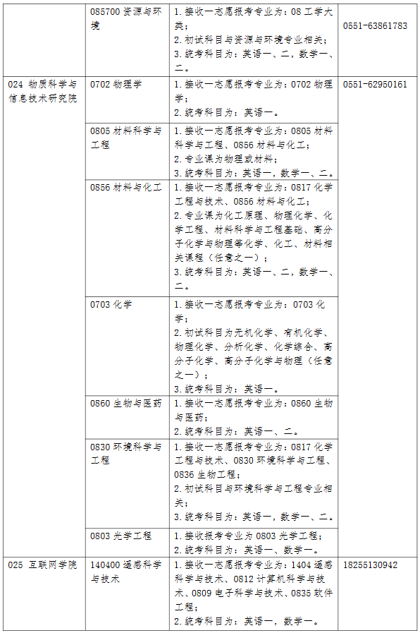
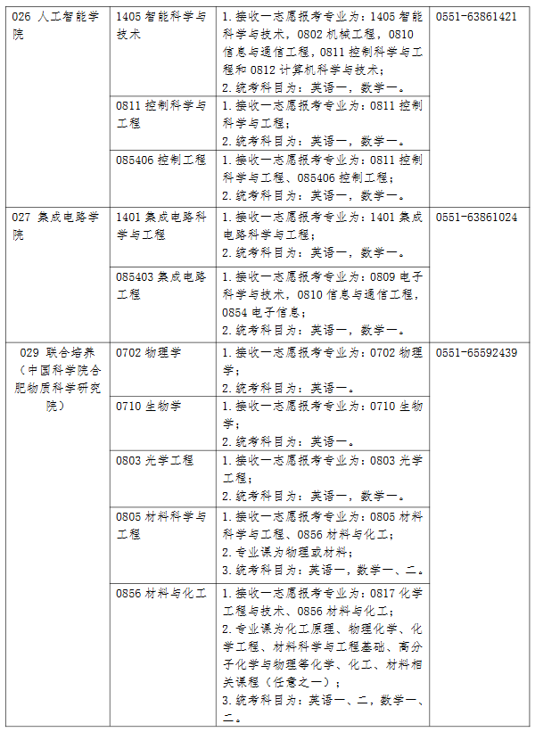
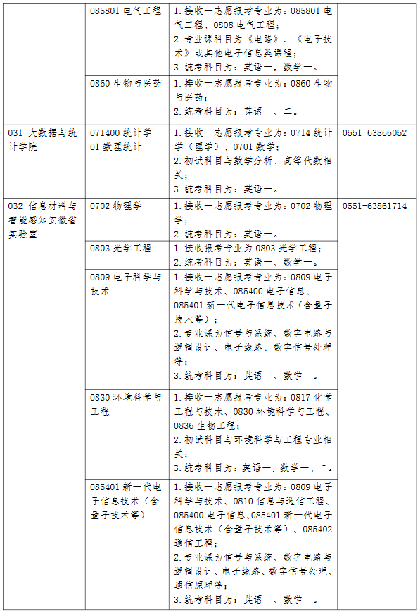
二、接收调剂考生的学科









三、调剂程序
1.申请调剂的考生请登录安徽大学研究生院网站(http://yz.ahu.edu.cn),查阅安徽大学2025年全日制硕士研究生招生简章、招生专业目录、复试和录取办法等信息,了解安徽大学相关招生政策。
2.“2025年全国硕士研究生招生调剂服务系统”将于4月8日开通,申请调剂的考生请登录中国研究生招生信息网(http://yz.chsi.cn或http://yz.chsi.com.cn),填报调剂申请志愿。
3.符合调剂要求的考生,安徽大学将及时通过中国研究生招生信息网发出复试通知,收到复试通知的调剂考生,须在规定时间内回复“同意复试”,逾期不回复视为不同意。同意复试的考生,请登录各培养单位网站查询调剂复试日程,按照规定的时间参加复试。
4.申请调剂安徽大学的考生在中国研究生招生信息网上填报的信息应准确、真实,否则将取消调剂、复试、录取资格。请各位考生注意查看各调剂培养单位网站通知,并保持联系方式畅通。
以上内容是安徽大学2025年硕士研究生招生调剂公告全部内容,如果大家想了解2025年硕士研究生招生调剂相关院校、专业、调剂备考指导等相关信息,可以随时联系在线老师 进行咨询。
