江苏大学2024年硕士研究生招生拟调剂专业信息公告
| 2025-03-04 14:06
分享至
1.请使用微信扫码
2.打开网页后点击屏幕右上角分享按钮
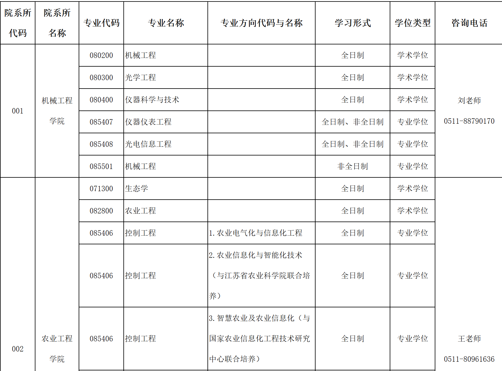
根据考生一志愿上线与招生计划情况,我校2024年拟调剂专业信息见下表,仅供考生参考,最终接收调剂专业以“中国研究生招生信息网”调剂系统正式公布的为准。
调剂工作按教育部《2024年全国硕士研究生招生工作管理规定》中关于调剂的要求执行,各学院可自主确定具体调剂学术要求。
我校相关专业接收调剂情况将同时在教育部指定的全国硕士研究生招生“调剂服务系统”(https://yz.chsi.com.cn/yztj/)中设置(教育部调剂系统2024年4月8日0时正式开通),考生届时可登录“中国研究生招生信息网”(网址:http://yz.chsi.com.cn/)填写正式调剂志愿。











版权及免责声明
①凡本网注明"稿件来源:新东方"的所有图文、音视频等内容,版权均属新东方教育科技集团(含本网和新东方网)所有,未经本网协议授权不得转载、链接、转贴或以其他任何方式复制、发表。经授权使用时必须注明"稿件来源:新东方",违者本网将依法追究法律责任。
②本网未注明"稿件来源:新东方"的内容均为转载稿,本网转载仅基于信息传递之目的,并不表示认同其观点或证实其真实性。如拟从本网转载使用,必须保留本网注明的"稿件来源",并自负版权等法律责任。如擅自篡改为"稿件来源:新东方",本网将依法追究法律责任。
③如本网转载稿涉及版权等问题,请作者见稿后在两周内速与新东方网联系,邮箱:adm@xdf.cn。