25考研初试已经结束一段时间啦,即将迎来复试。很多同学会很好奇复试的评价标准是什么样子的,来看看各个院校的复试打分表吧!更多资料获取可点击新东方考研网联系在线老师进行咨询。

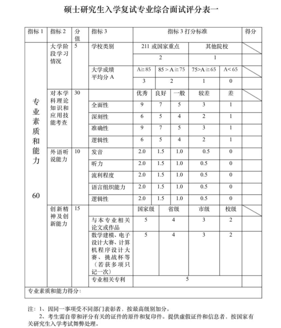
硕士研究生入学复试专业综合面试评分表(一)

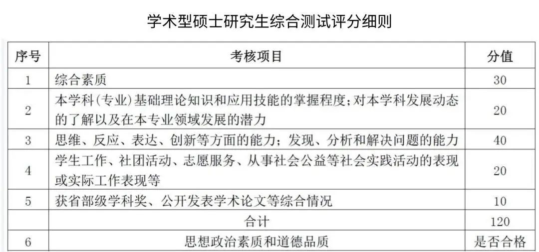
硕士研究生入学复试专业综合面试评分表(二)
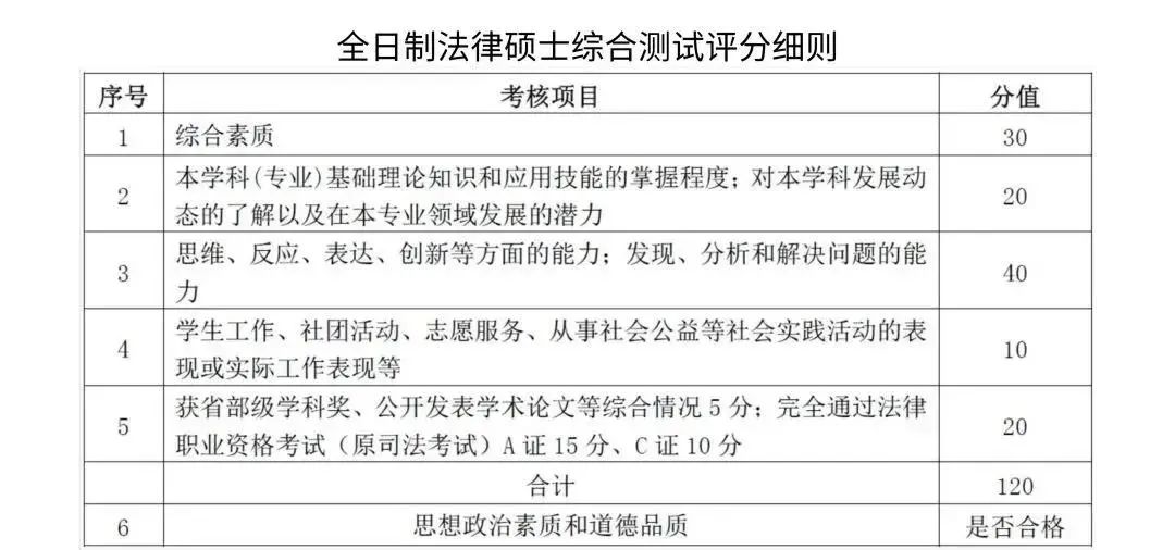
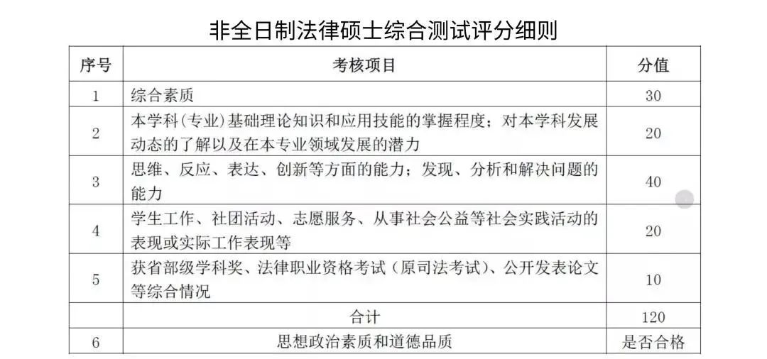
打分表可以说是把对面试学生的考核点都囊括了,根据分数的分值占比来看,导师们比较看重的还是专业知识及科研能力,为了让各位同学能更清晰地了解打分表,收集了去年复试中,具有代表性的3所院校的打分表,供同学们参考。
中国地质大学(武汉)经济管理学院在往年的复试中,分值分别从考生自述(1-2分钟)、考生抽题、考生回答、专家提问、专家评分5个部分进行打分。


湖南大学法学院往年的复试中,复试的分值分别从专业测试、综合测试、外语测试3个部分进行打分。
① 专业测试(15分钟)
主要考核考生对本学科专业知识和应用技能的掌握程度,共100分。专业测试这部分的考察,是同学从题库中随机抽题的,每人抽取题库中的3道题目,然后选择其中2道题目回答。

图 / 专业测试分值
② 综合测试(10分钟)
综合测试这部分主要考察的是同学们的思维、反应、表达、创新等方面的能力以及综合素质、从事社会公益、思想政治素质、道德品质等方面的情况,会问到之前都获得了哪些奖项、参加过哪些社团活动等等,共120分。



③ 外语测试(5分钟)
外语测试部分,主要考察英语听力和口语测试这两部分内容,一共20分。
社长也找到了一份可以说是非常详细的英语复试评分准则:英语口语部分的评分从准确性、连贯性、得体性三个方面评分。
90分以上:能听懂提问,回答问题,词句准确,基本无错误;说话连贯,停顿自然;回答切题,使用词句具有多样化和贴切、自然的特点;
80~90分:基本能听懂提问,但不影响交流。回答连贯,有不自然的停顿或较多非必要的重复,回答切题,所用词句和句子比较贴切,但略显单调;
60~70分:勉强听懂提问,使用词句错误较多,但是尚能表达思想;说话以句子片段为主,有些支离破碎的感觉;回答切题,所用词句和句子单调、死板。
60分以下:无法听懂提问且回答不能准确使用词句,支离破碎,无法根据问题作出合适的回答。
燕山大学经济管理学院的复试打分,是由外语水平+专业专业知识及能力+培养潜力3部分组成的。专业课答题是抽签回答问题。

从上面的评分细则来看,专业课占了很大比重。有参加完复试的小伙伴反馈他们学校整个面试过程,专业课部分占了80%,连环轰炸式问专业课!所以大家在复试前要重点复习一下专业课参考书!
面试前最好能提前组织语言,写在纸上,并且练习脱稿回答。不要只是在脑海里想,因为只是想想,一紧张你肯定会忘了当时自己的想法是怎样的。熟能生巧,只有熟练,复试的过程才能更加顺利。
如果大家想了解更多的考研信息,包括历年分数线、历年真题、成绩查询、考研大纲、招生简章、招生计划、招生专业等,可以关注新东方考研网,也可以直接联系在线老师进行咨询。