电子科技大学航空航天学院2024年硕士研究生复试工作安排须知已经公布。现为大家介绍该学院各专业复试分数线,复试时间安排及地点,考生须提交的材料,复试内容及面试流程。该学院复试内容包括笔试、外语测试及综合考核。还为大家介绍了该学院接收调剂信息等。
根据《2024年电子科技大学硕士研究生招生复试录取工作管理实施细则》和《2024年电子科技大学硕士研究生复试工作安排通知》有关规定要求,经本学院研究生招生工作领导小组研究决定,2024年本学院硕士研究生招生复试安排如下:
一、各专业复试分数线

说明:
1.上线名单见附件1。
2.强军计划、少数民族骨干计划、退役大学生士兵计划等专项计划以学校公布的分数线为准。
3.实际录取人数可根据生源情况适当调整。
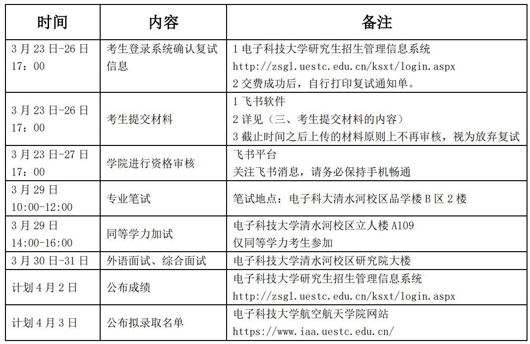
二、复试时间安排

说明:具体的笔试地点、面试分组和地点等信息将会在3月28日通过考生飞书群公布,请关注飞书群通知
三、考生提交材料的内容
(一)资格审查材料
考生须在3月26日17:00以前登录飞书软件平台,按时上传本人以下材料(PDF格式):
1、基础材料(必须提交)
①《2024年电子科技大学硕士研究生诚信复试承诺书》(见附件2,考生本人签字)
②《全国硕士研究生招生考试准考证》(通过“中国研究生招生信息网”下载)。
③复试通知单(通过“电子科技大学研究生招生管理信息系统”下载)。
2、学历学籍证明材料(必须提交)
考生应根据个人的身份属性选择材料进行上传。
①应届本科毕业生(含成人教育、网络教育届时可毕业考生)提供:《教育部学籍在线验证报告》。
②自学考试届时可毕业本科生提供:自考准考证、注册地自考办打印加盖公章的考生考籍表。
③往届毕业生提供:《教育部学历证书电子自注册备案表》。
④在境外获得学历或学位证书的考生需提供:教育部留学服务中心出具的《国外学历学位认证书》。
3、其他材料
曾经更改过姓名或身份证号的考生还需提供:户口本或公安机关开具的证明。
4、补充材料
个人简历、大学学习成绩单、毕业论文(设计)(摘要)、研究成果、专家推荐信等。如提交补充材料,须本人在材料正面右下角签字确认后,合并成1个PDF文档上传飞书。
说明:
1、学院将对考生提交的上述材料进行严格审核,同时运用“人脸识别”、“人证识别”等技术,综合比对“报考库”、“学籍学历库”、“人口信息库”、“考生考试诚信档案库”,加强对考生身份的鉴别。凡弄虚作假者一律不予复试,资格审查不合格者不予复试。对提供虚假信息或材料,一经核实将取消其复试资格、录取资格、入学资格、学籍直至取消学历学位,责任由考生自负。
2、应届本科毕业生、自学考试和网络教育等届时可毕业本科生须在录取当年入学前(以学校当年开学报到时间为准)取得国家承认的本科毕业证或教育部留学服务中心出具的《国(境)外学历学位认证书》,否则录取资格无效。
(二)复试准备材料
1、本人有效二代居民身份证。
2、准考证(可在中国研究生招生信息网下载)。
3、复试通知单。
4、若提交补充材料,请自备补充材料,一式5份。
以上材料请考生准备好原件,以备复试中检查。
四、复试内容及流程
(一)复试内容:
1、笔试
分值:200分,总分四舍五入取整数。时间:120分钟。形式:闭卷。
笔试科目:

*科目参考书目等请关注学院官网。
2、外语测试
分值:100分,总分四舍五入取整数。其中口语50%、听力50%。
形式:采用面试方式进行,考官与考生间外语交流、回答考官外语提问等形式考查。其中包含抽题答题环节。
3、综合考核
分值:200分,总分四舍五入取整数。
形式:采用面试方式进行,主要包括考生自我介绍、专家提问考生回答环节。
(二)面试流程
每个考生考核时间一般不少于20分钟。
1、外语能力考查。主要以抽题、问答等形式考查。
抽题:考生现场随机抽取题库中的1道试题进行回答。题库题目为科学问题相关的英语题目。抽取 后考生读题并用英语回答。
2、综合考查专业知识、专业素质和能力。
①考生不超过5分钟自我介绍(中文),介绍本人学习、科研、社会实践或实际工作表现等。
②专家提问、考生回答。专家结合考生自我介绍、个人简历、大学学习成绩单、毕业论文(设计)(摘要)、科研成果、专家推荐信等补充材料,提出专业相关问题对考生进行考查。
(三)同等学力考生加试
以同等学力参加复试的考生,除了完成以上复试流程以外,还需进行加试。加试科目如下:

加试方式为笔试,每科满分100分,笔试时间每门60分钟。加试成绩不计入复试总成绩。所有加试科目的成绩须达到满分的60%,否则复试不合格。
说明:
1.登录电子科技大学研究生招生管理信息系统:http://zsgl.uestc.edu.cn/ksxt/login.aspx,选择“复试信息确认”和“调剂申请”模块进行复试和调剂。
2.考生网上交纳复试费120元(川发改价格[2017]467号),再自行打印复试通知单。
五、调剂
我院全日制航空宇航科学与技术(082500)、全日制交通运输(086100)、非全日制人工智能(085410)、非全日制交通运输(086100)专业接收调剂;具体调剂要求和安排学院另行发布,请关注学院网站后续调剂通知。
六、关于研究生联合培养项目
为深入贯彻落实党中央、国务院关于深化产教融合改革部署、教育部关于深化专业学位研究生培养模式改革的要求,主动服务国家重大战略发展需求,积极对接集成电路、人工智能和网络安全等国家急需领域重点产业发展需求,围绕科教结合产教融合推进研究生联合培养基地建设,发挥学校电子信息学科优势,实施政府、高校、企业参与的协同育人新模式和新机制,我院部分招生计划设置为科教结合产教融合研究生联合培养项目招生计划,相关项目情况如下:

说明:
1.考生“复试信息确认”的时候须在系统中填报本人的普通计划(非联合培养项目)及研究生联合培养项目意向顺序。我院将按照考生总成绩从高到低的顺序,结合考生填报的项目意向和招生计划等要素确定拟录取考生的录取项目(普通计划或研究生联合培养项目)。
2.有关项目详细信息可以查看《电子科技大学硕士研究生联合培养项目报考指南》。
七、拟录取
1、按照学校要求进行。
2、复试成绩查询:学院复试成绩计划于4月2日在学校研究生招生管理信息系统中 公布,成绩公布1天内学院研究生复试工作小组接受考生实名成绩复核申请,申请签字后扫描为PDF格式提交至学院研究生管理办公室邮箱:ktyjs@uestc.edu.cn。学院接到复核申请后3天内向考生通过电话回复复核结果。
3、拟录取名单公示:学院计划于4月3日通过学院网站发布拟录取名单,详见https://www.iaa.uestc.edu.cn/。
4、体检统一在拟录取后进行,具体见学院后续拟录取公示相关通知。
八、咨询及申诉渠道
1.咨询渠道
复试飞书群:上线考生自动加入(3月24日)
联系电话:028-61831857/1856、61831887(非全日制);
邮箱:llhu@uestc.edu.cn、baitaili@uestc.edu.cn(非全日制)
通讯地址:航空航天学院研究生管理办公室
2、申诉渠道
复试过程坚持公平、公正、公开的原则。学院研究生复试工作小组接受考生的实名申诉申请。学院在接到申诉后,展开调查,在5个工作日内回复。
电话:028-61831822;邮箱:ktxy@uestc.edu.cn。
九、其他
1.复试通知单请在电子科技大学研究生招生网自行打印。
2.招生信息公布渠道:复试相关具体安排将公布在电子科技大学研究生招生网http://yz.uestc.edu.cn/和航空航天学院https://www.iaa.uestc.edu.cn/。
3.本通知内容如有变动,以最新 通知为准。请广大考生密切关注电子科技大学研招网及航空航天学院网站上发布的最新信息。其他未尽事宜,参照学校相关要求进行。
新东方考研网为大家提供电子科技大学研究生招生人数、招生专业目录、考试科目、招生简章、历年分数线、成绩查询、复试调剂等相关信息,帮助广大考生及时了解该院校资讯信息。大家也可以及时咨询网站在线老师。