苏州大学2024年轨道交通学院研究生招生专业目录已公布!
苏州大学研究生 | 2024-01-26 23:51
分享至
1.请使用微信扫码
2.打开网页后点击屏幕右上角分享按钮
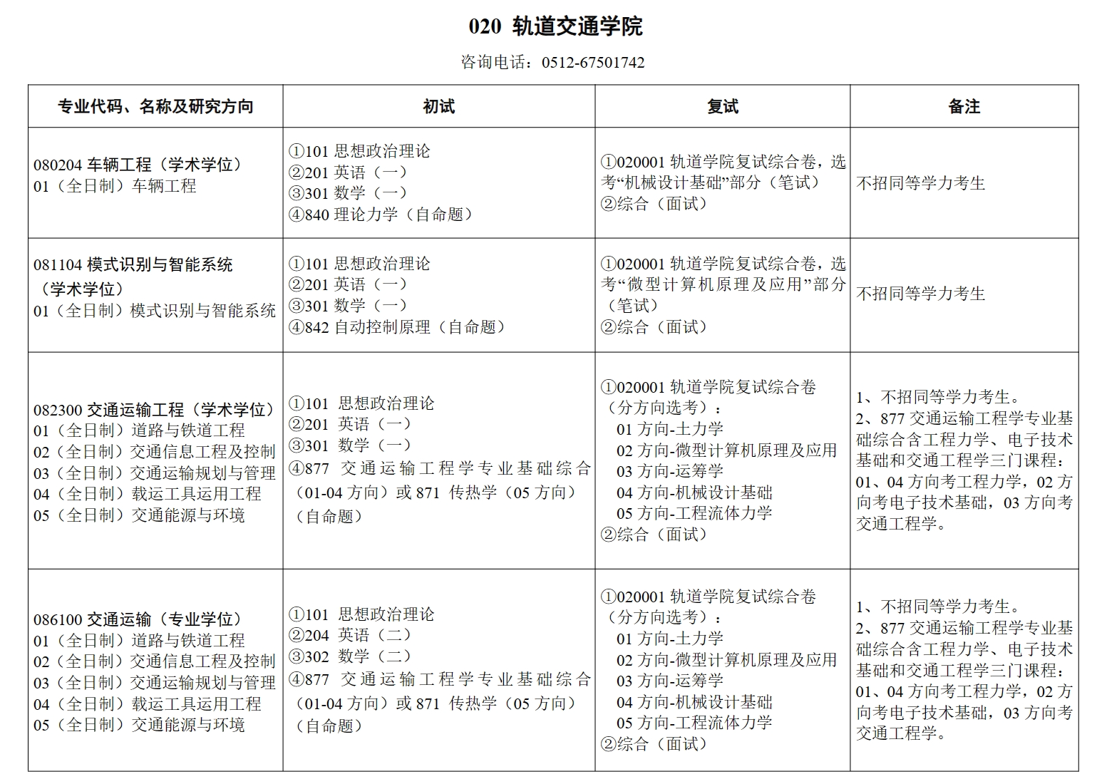
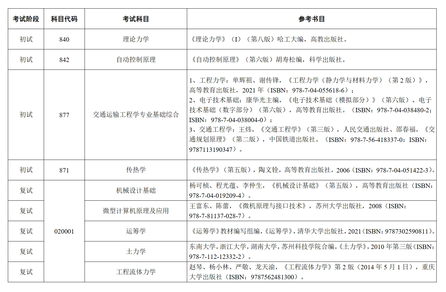
苏州大学2024年轨道交通学院硕士学位研究生招生专业目录已经公布。现为大家介绍该学院下设各学科、专业以及研究方向。还为大家介绍各个专业的初试科目、复试科目以及参考教材。


新东方考研网为大家提供苏州大学研究生招生人数、招生专业目录、考试科目、招生简章、历年分数线、成绩查询、复试调剂等相关信息,帮助广大考生及时了解该院校资讯信息。大家也可以及时咨询网站在线老师。
版权及免责声明
①凡本网注明"稿件来源:新东方"的所有图文、音视频等内容,版权均属新东方教育科技集团(含本网和新东方网)所有,未经本网协议授权不得转载、链接、转贴或以其他任何方式复制、发表。经授权使用时必须注明"稿件来源:新东方",违者本网将依法追究法律责任。
②本网未注明"稿件来源:新东方"的内容均为转载稿,本网转载仅基于信息传递之目的,并不表示认同其观点或证实其真实性。如拟从本网转载使用,必须保留本网注明的"稿件来源",并自负版权等法律责任。如擅自篡改为"稿件来源:新东方",本网将依法追究法律责任。
③如本网转载稿涉及版权等问题,请作者见稿后在两周内速与新东方网联系,邮箱:adm@xdf.cn。