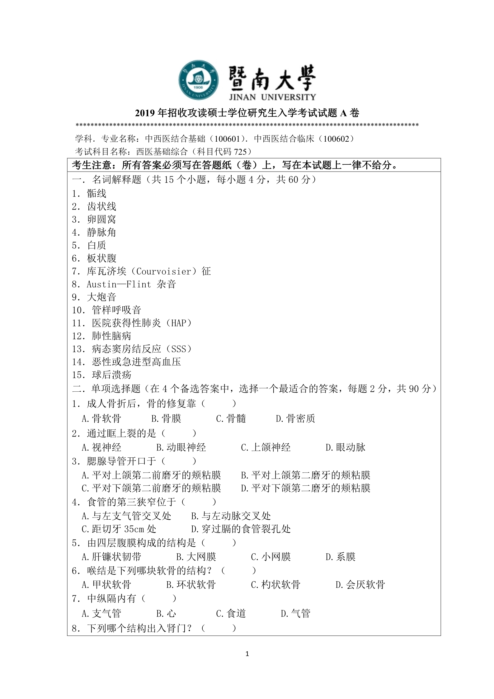
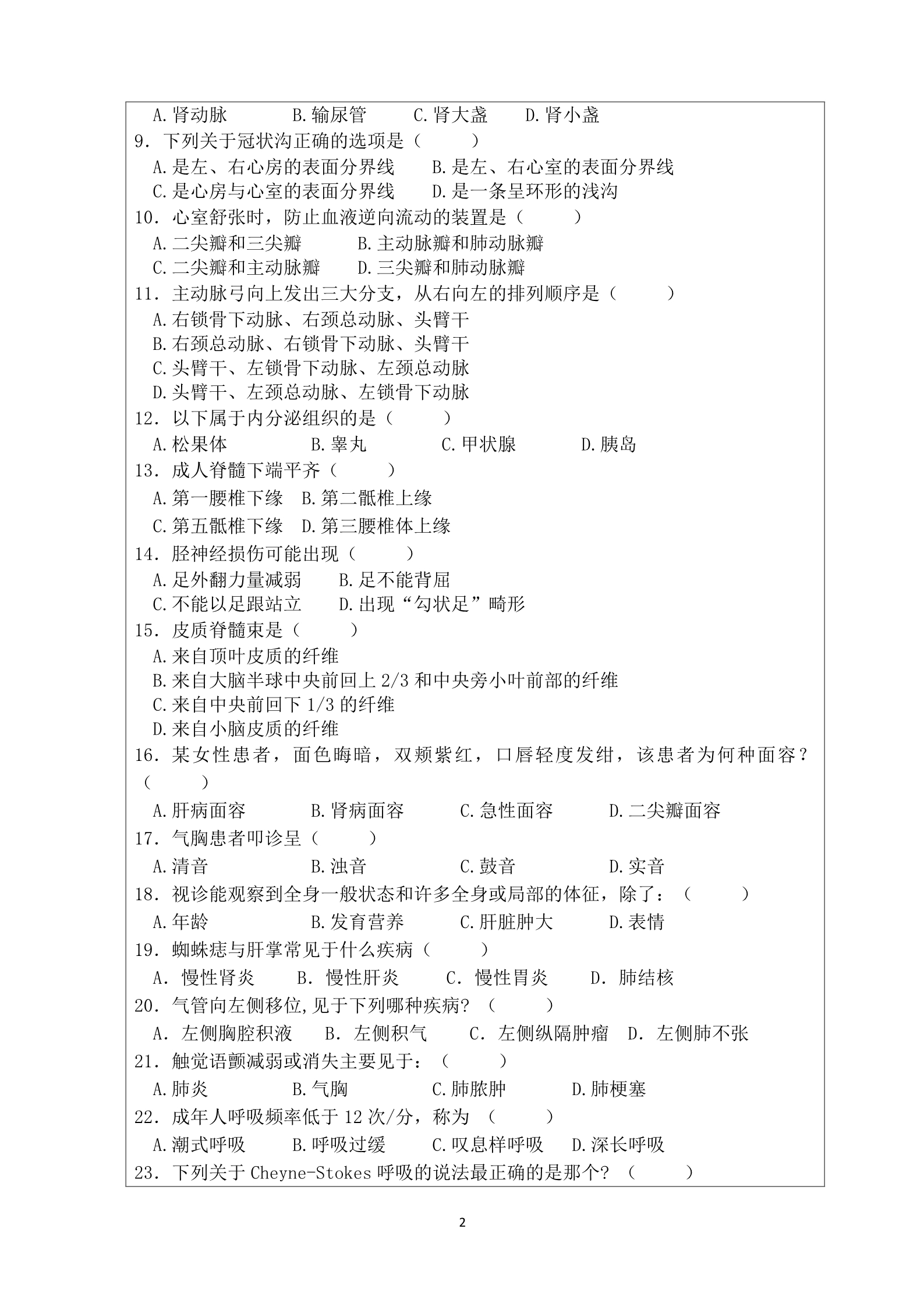
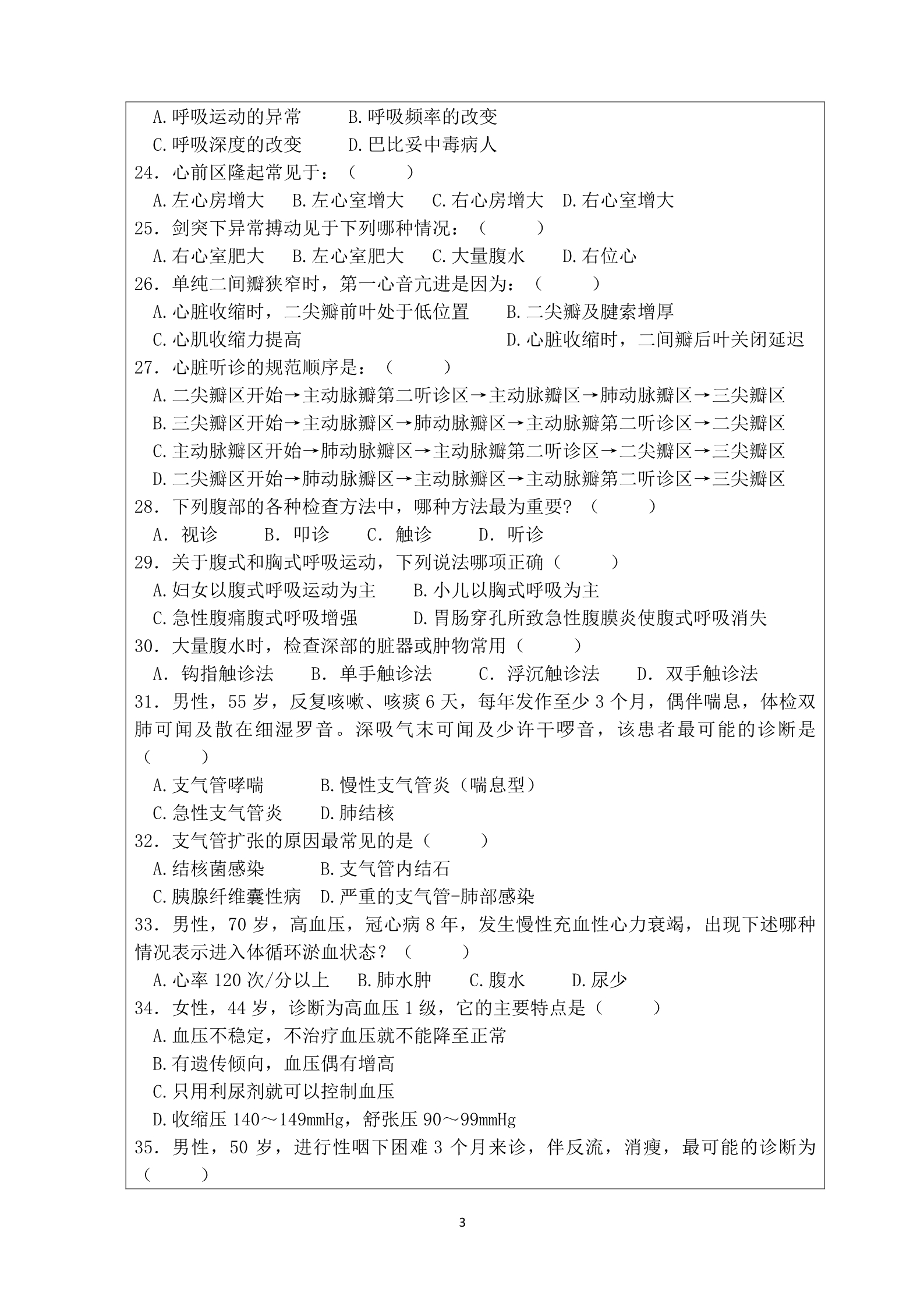
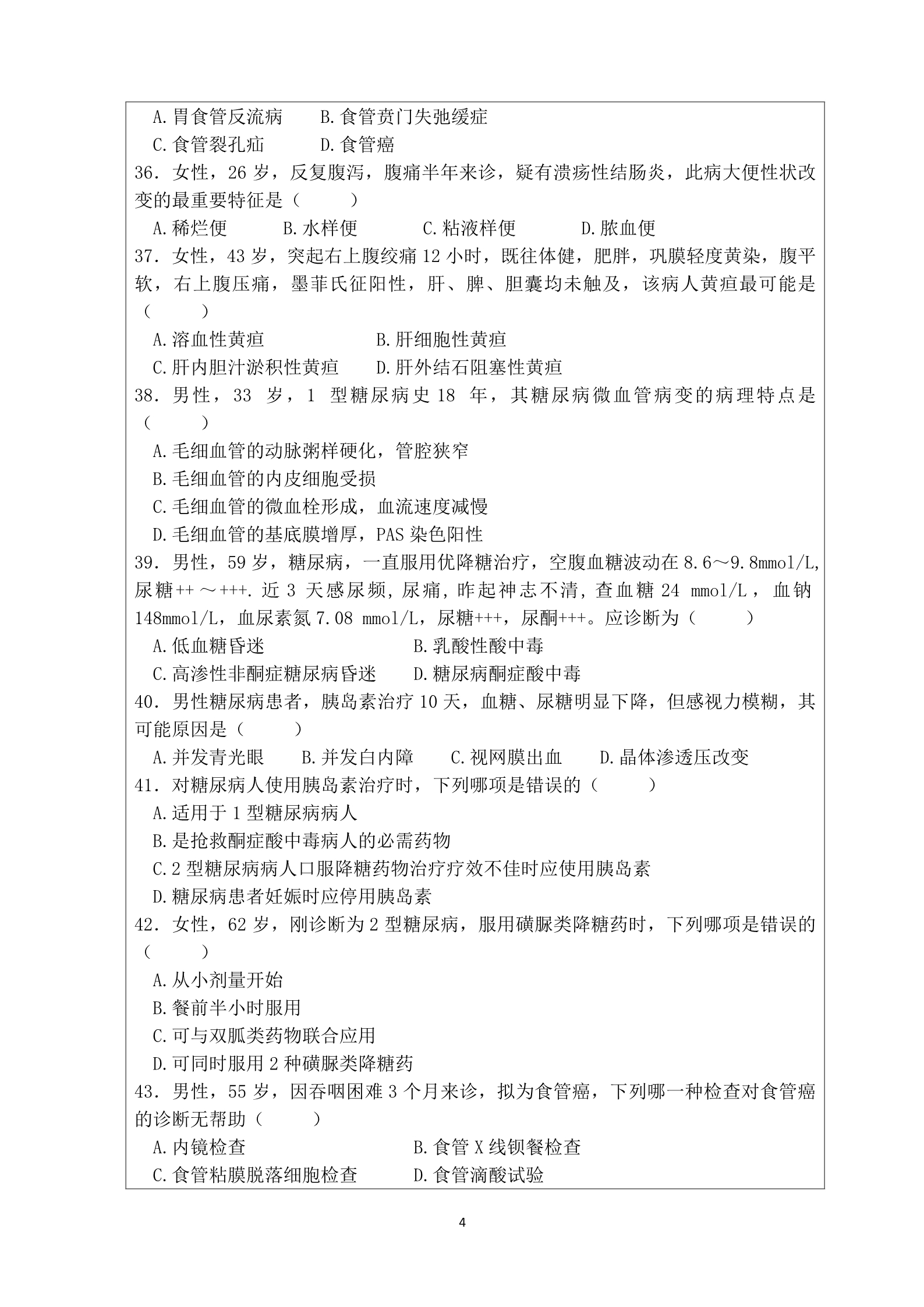
2024考研在即,本文在此整理了2019年暨南大学725西医基础综合考研真题。备考2024研究生的同学在最后的冲刺阶段一定要再刷几遍真题,帮助自己了解考试内容与题型、熟悉考试要求、提升答题能力和应试技巧、针对性地加强薄弱环节学习等。新东方之后还将会陆续更新各个招生院校各专业的历年真题,请大家保持关注。






新东方为备考医学专业的同学们整理了以下这些学习方法,大家可以在这个方法的基础上形成一套适合自己的考研备战规划。希望每位同学都能取得一个好成绩,顺利上岸!
1. 基础知识掌握:对于医学专业的备考,首先需要扎实的基础知识。这包括生物学、化学、解剖学、生理学等基础学科的理论知识。
2. 专业技能培养:医学专业的学习需要具备较强的专业技能。考生需要通过实验操作、模拟练习、临床实习等方式,掌握各种医学技能和方法。
3. 临床思维与问题解决能力:医学专业的研究需要具备临床思维和问题解决能力。考生需要了解临床问题的复杂性,学会分析问题、提出解决方案的方法。
4. 跨学科知识的运用:医学领域的问题往往涉及多学科知识,考生可以涉猎医学伦理、社会医学、公共卫生等相关领域,这有助于更全面地理解医学问题。
5. 学术前沿关注:经常阅读相关的学术期刊、研究报告等,了解医学领域的最新研究成果和学术动态。这有助于把握学术前沿,为研究生入学考试做好准备。
以上内容是2019年暨南大学725西医基础综合考研真题,如果大家想要了解专业辅导、考情分析、独家资料以及考前集训等相关内容,可以随时联系在线老师进行咨询。