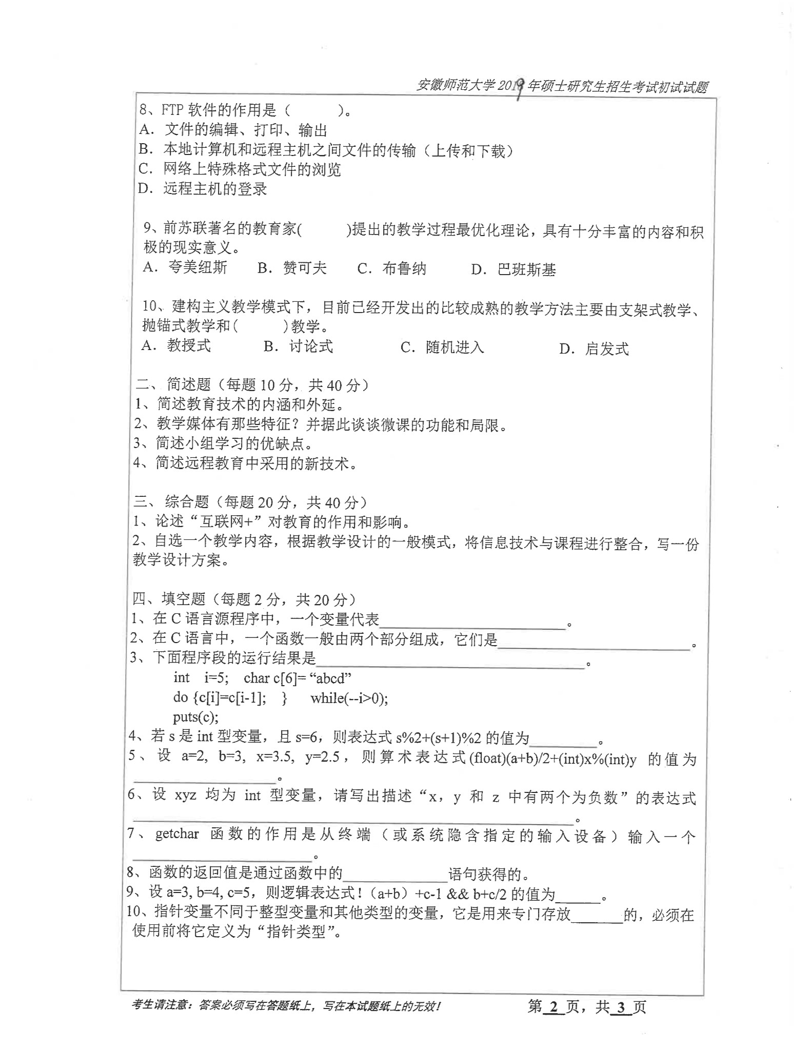
2024考研在即,本文在此整理了2019年安徽师范大学821教育技术学考研真题。备考2024研究生的同学在最后的冲刺阶段一定要再刷几遍真题,帮助自己了解考试内容与题型、熟悉考试要求、提升答题能力和应试技巧、针对性地加强薄弱环节学习等。新东方之后还将会陆续更新各个招生院校各专业的历年真题,请大家保持关注。



新东方还为各位备考教育学研究生的同学整理了以下这些教育学考研的学习方法及备考规划,大家可以在此基础上形成一套最适合自己备考计划。希望每位同学都能够取得一个好成绩,顺利上岸!
一、教育学专业重点
教育学基础知识:教育学是一门研究教育现象、教育问题、教育规律的科学,因此,掌握教育学的基础知识是备考研究生的首要任务。这些基础知识包括教育理论、教育心理学、教育社会学等。
教育研究方法:教育研究方法是教育学专业的重要领域之一,它包括实证研究方法和理论研究方法。了解和掌握教育研究方法的基础知识和基本技能对于备考研究生至关重要。
教育政策与法规:教育政策与法规是教育学专业的重要内容之一,它涉及到教育实践和教育改革的相关政策和法规。了解和掌握教育政策与法规的基础知识和最新动态对于备考研究生至关重要。
教育实践与改革:教育学专业的研究生需要关注当前的教育实践和改革,了解和掌握最新的教育理念、教学方法、评价方式等,以及如何推动教育改革。
跨学科知识:教育学专业的研究生还需要具备跨学科的知识和视野,例如社会学、心理学、经济学等,这些学科的知识有助于深入理解和解决教育问题。
二、备考规划
1. 基础阶段:
建立教育学基础知识框架,包括教育理论、教育心理学、教育社会学等;
初步了解教育研究方法,掌握基本的研究技能;
开始收集有关教育学专业的相关资料,了解其发展趋势和前沿研究;
准备相关证书考试,如教师资格证等。
2. 强化阶段:
深入学习教育学专业知识,加强理解和记忆;
学习教育研究方法,进行实证研究或理论研究的设计和实施;
关注教育实践和改革,了解当前的教育热点问题和挑战;
进行模拟练习,熟悉考试形式和题型。
3. 冲刺阶段:
着重复习之前学习的薄弱点,强化专业知识;
进行大量模拟练习,提高答题速度和准确度;
以上就是2019年安徽师范大学821教育技术学考研真题的全部内容。备战教育学研究生的同学一定要注意牢牢掌握教育学的基础知识、了解最新的教育政策与法规、掌握最新的教育理念、方法和评价方式,以及具备跨学科的知识与视野。全方位提升自己的综合能力,才能更加沉着冷静地应对考试。如果大家想要了解专业辅导、考情分析、独家资料以及考前集训等相关内容,可以随时联系在线老师进行咨询。