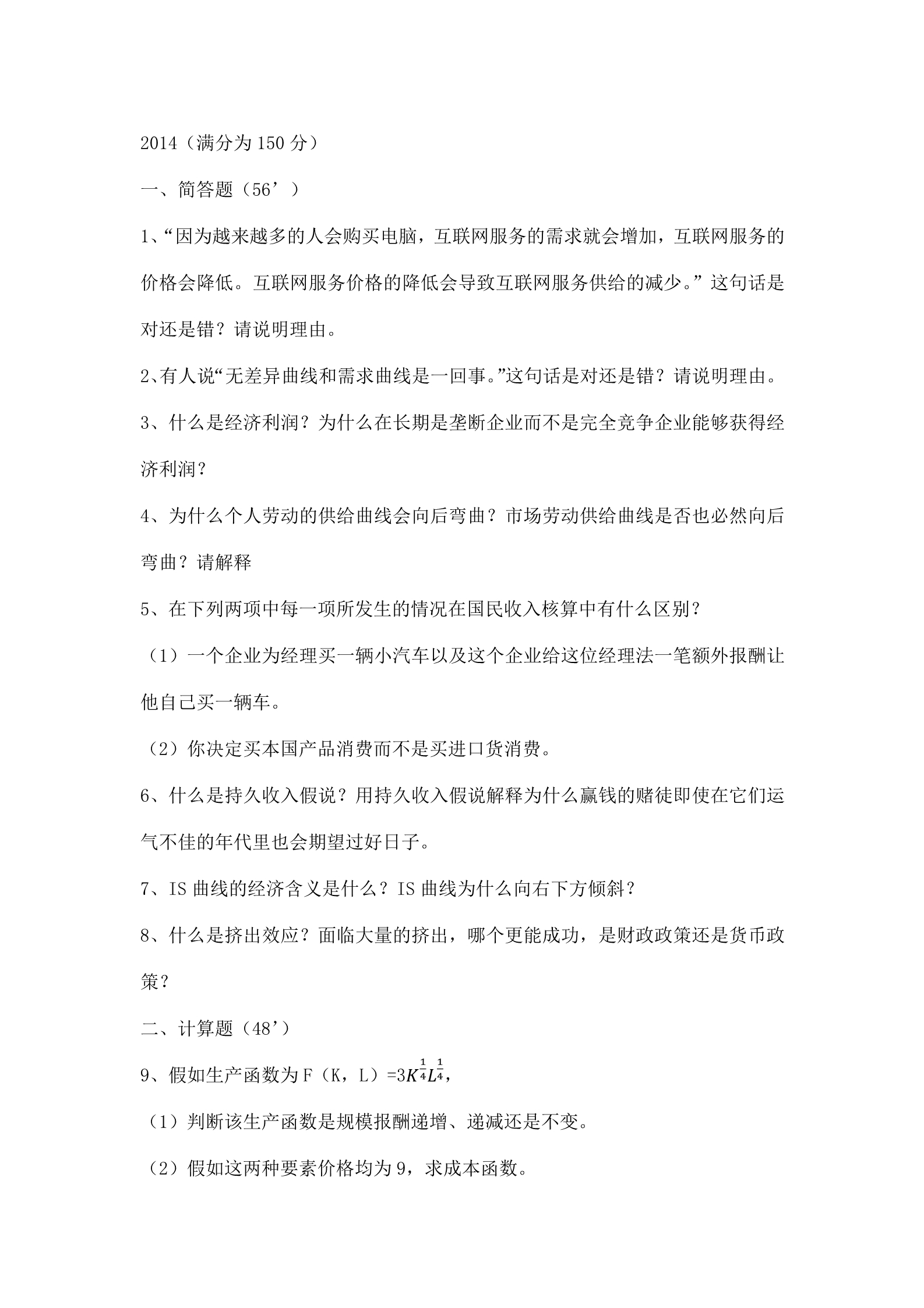
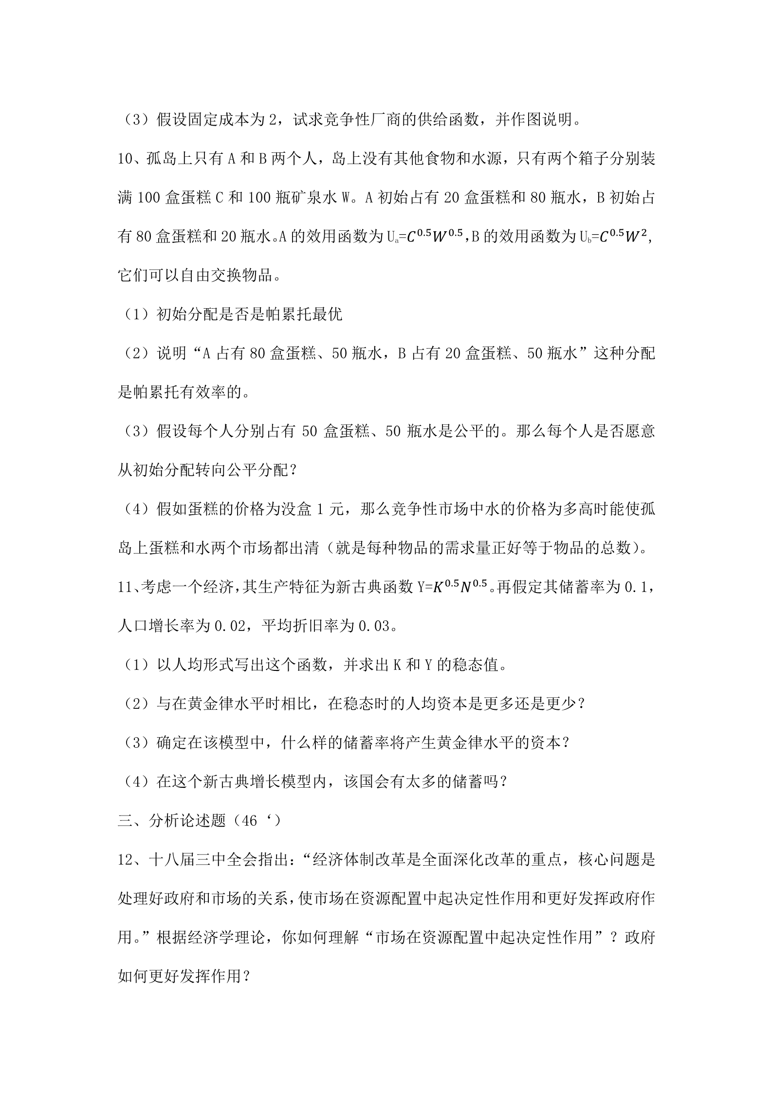
2014年南京农业大学813西方经济学考研真题
南京农业大学研究生 | Jeff 2023-11-10 11:45
分享至
1.请使用微信扫码
2.打开网页后点击屏幕右上角分享按钮
2024考研在即,本文在此整理了2014年南京农业大学813西方经济学考研真题。备考2024研究生的同学可以多刷几遍真题,在这个过程中查漏补缺、熟悉题型、培养做题习惯等。真题对于每位考研党来说是个非常重要的学习资料,新东方将会陆续更新各个招生院校各专业的历年真题,请大家保持关注。
2014年南京农业大学813西方经济学考研真题



以上内容是2014年南京农业大学813西方经济学考研真题,如果大家想要了解专业辅导、考情分析、独家资料以及考前集训等相关内容,可以随时联系在线老师进行咨询。
版权及免责声明
①凡本网注明"稿件来源:新东方"的所有图文、音视频等内容,版权均属新东方教育科技集团(含本网和新东方网)所有,未经本网协议授权不得转载、链接、转贴或以其他任何方式复制、发表。经授权使用时必须注明"稿件来源:新东方",违者本网将依法追究法律责任。
②本网未注明"稿件来源:新东方"的内容均为转载稿,本网转载仅基于信息传递之目的,并不表示认同其观点或证实其真实性。如拟从本网转载使用,必须保留本网注明的"稿件来源",并自负版权等法律责任。如擅自篡改为"稿件来源:新东方",本网将依法追究法律责任。
③如本网转载稿涉及版权等问题,请作者见稿后在两周内速与新东方网联系,邮箱:adm@xdf.cn。