广西医科大学2024年全日制硕士研究生招生简章
来源:招生科 发布时间:2023-09-22 作者:卢佳佳
广西医科大学创建于1934年11月21日,是全国建校较早的22所医学院校之一。历经89年的风雨洗礼,学校秉承“厚德励志,博学弘医”的校训,坚持育人为本,立德树人,始终以国家发展战略和广西经济社会发展人才需求为导向,现已建设成为广西医学教育、医学研究、临床医疗和预防保健的中心,2020年5月成为自治区人民政府与国家卫生健康委员会共建的高校,2021年成为自治区“十四五”规划重点支持建设国内同类一流大学的高校。学校现拥有南宁-校本部、南宁-武鸣校区、玉林校区、国际医药教育交流与研究中心(五象校区,在建)等4个校区,研究生主要集中在南宁市青秀区双拥路22号的南宁-校本部培养。学校是国务院批准的首批硕士、第二批博士学位授权单位,现有基础医学、临床医学、公共卫生与预防医学、口腔医学、药学等5个一级学科博士学位授权点,11个一级学科硕士学位授权点,临床医学和口腔医学等2个专业学位博士授权点,9个专业学位硕士授权点,4个博士后科研流动站。
欢迎广大优秀学生报考我校!
一、招生规模
2024年我校硕士学位研究生招收计划约1950人(拟接收推荐免试生176人,“5+3”长学制转段生148人),实际招生数以教育部下达的2024年招生计划为准。公布的招生计划中包含拟接收推荐免试生和长学制转段生人数,普通招考招生人数为公布的招生计划减去实际接收的推荐免试生人数和长学制转段生人数。我校实际录取的推荐免试生和长学制转段生将会在我校研究生院网站上公示,请考生关注相关通知。
二、招生类型
招收的研究生分为两种类型:一类是学术型研究生,以培养从事基础理论或应用基础理论研究人员为目标,侧重于学术理论水平和实验研究能力的培养,学生毕业时授予相应学科门类的学术学位;另一类是专业学位研究生,以培养高级应用型人才为目标,侧重于从事实践工作能力的培养,毕业时授予专业学位。临床医学专业学位和口腔医学专业学位实行专业学位研究生教育与住院医师规范化培训相结合的培养模式。
三、招生方式
包括统招统考、推荐免试、单独考试(后两种招生方式详见相应招生简章)。本简章适用于统招统考的考生。
四、报考条件
(一)中华人民共和国公民;拥护中国共产党的领导,品德良好,遵纪守法;身体健康状况符合国家和招生单位规定的体检要求。
(二)参加全国统一招生考试考生必须符合下列条件之一:
1.具有国家承认学历的全日制大学本科毕业生,必须在录取当年9月1日前获得大学本科毕业证书和学士学位证书,否则录取资格无效。
2.具有国家承认学历的非全日制大学本科毕业生(包括成人高校本科生、专升本、自考生和网络教育等学生),获得大学本科毕业证书和学士学位证书后,在相应专业岗位工作2年及以上(需附工作单位证明);并达到我校规定的国家大学英语四级考试分数线(≥425分)。
3.已获硕士、博士研究生学历或学位的人员。
(三)在校研究生报考须在报名前征得所在培养单位同意,并在报名现场确认截止日期前,向我校研究生院招生科提交所在培养单位同意报考证明。
五、报考专业要求
考生报名前须仔细核对本人是否符合报考专业要求,凡不符合报考专业要求的考生将不予复试及录取,相关后果由考生本人承担。
(一)生物学(学术型071000)
报考生物学专业的考生,其本科专业必须是生物科学类专业;医学门类下所有学科专业;生物医学工程、制药工程、生物制药、化学工程与工艺、生物工程专业;农学的动物科学、动物医学专业。
(二)生物医学工程(学术型107200)
报考生物医学工程专业的考生,其本科专业必须是医学门类下的基础医学类、临床医学类、公共卫生与预防类、药学类的所有专业,医学技术类的医学检验技术、医学实验技术、医学影像技术专业;理学的生物科学门类、生物医学工程专业;工学的生物医学工程专业、生物工程类所有专业。
(三)基础医学(学术型100100)
报考基础医学专业的考生,其本科专业必须是医学门类下的所有学科专业。其中,部分基础医学专业(方向)仅限相关对应的本科专业的考生报考,具体见下表:

(四)临床医学(学术型100200及专业学位105100)
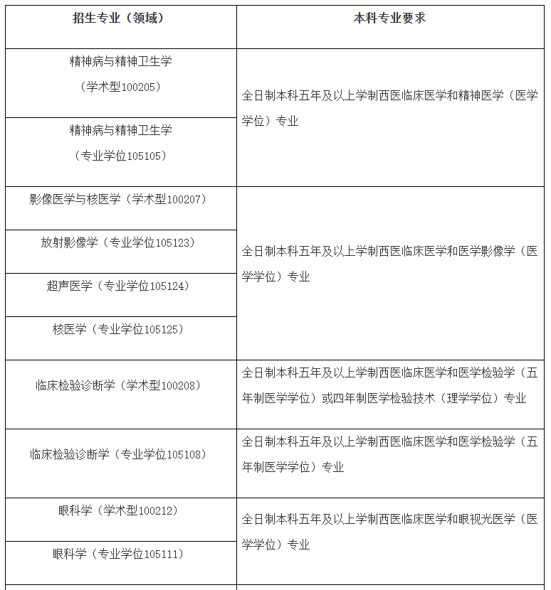
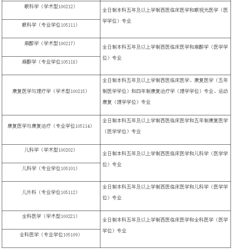
报考临床医学专业(学术型100200及专业学位105100)的考生,其本科专业必须是全日制本科五年及以上学制西医临床医学专业。其中,部分临床医学专业(领域)仅限相关对应的本科专业的考生报考,具体见下表:


(五)公共卫生与预防医学(学术型100400及专业学位105300)

(六)药学(学术型100700及专业学位105500)
报考药学专业的考生,其本科专业必须是医学门类下的所有学科专业;理学的药学、中药学、药物制剂、化学(包括应用化学)、生物学(包括生物技术)、生物医学工程专业;工学的生物医学工程、制药工程、生物制药、化学工程与工艺、生物工程专业。
(七)口腔医学(学术型100300及专业学位105200)

(八)护理学(学术型101100及专业学位105400)
报考护理学专业的考生,其本科专业必须是护理学、助产学等护理类专业。
(九)中西医结合(学术型100600)
报考中西医结合专业的考生,其本科专业必须是临床医学、中西医结合或中医学。
(十)公共管理(学术型120400)

(十一)社会工作(专业学位035200)
报考社会工作专业的考生,其本科专业为哲学、经济学、法学、教育学、历史学、医学、理学、管理学学科门类下的专业。
(十二)马克思主义理论(学术型030500)
报考马克思主义理论专业的考生,其本科专业不限。
(十三)翻译(专业学位055100)
报考翻译专业的考生,其本科专业为英语类或医学类专业。如英语类专业则要求本科阶段通过全国英语专业四级考试;医学类专业则要求本科阶段全国大学英语六级考试成绩≥425。
(十四)公共管理(专业学位125200)
报考公共管理专业的考生,其本科专业不限,并要求本科毕业后有3年及以上工作经验。
(十五)医学技术(专业学位105800)

注:医学门类下的专业有基础医学、临床医学、口腔医学、公共卫生与预防医学、中医学、中西医结合、药学、中药学、特种医学、医学技术(含医学检验技术、医学实验技术等)、护理学等
六、学制
所有专业学制均为三年制。
七、报名
(一)网上报名
2023年10月8日至25日,考生必须登录中国研究生招生信息网(公网网址:http://yz.chsi.com.cn;教育网网址:http://yz.chsi.cn)按要求进行网上报名,逾期不再受理。考生在网上确认前可通过登录“中国高等教育学生信息网”(网址:http://www.chsi.com.cn)查询本人学历(学籍)信息。如有疑问,请与就读院校学籍学历管理部门联系。未通过学历(学籍)校验的考生应及时到学籍学历权威认证机构进行认证,在网上确认时将认证报告交报考点核验。
(二)网上确认
网上确认时间:见各报考点具体安排,按各报考点相关要求完成确认流程。
八、考试与录取
(一)考试科目
1.思想政治理论(满分100分):实行统一命题,命题范围的确定和命题的组织工作由教育部教育考试院负责。
2.外国语(满分100分):实行统一命题,命题范围的确定和命题的组织工作由教育部教育考试院负责。
3.临床医学综合能力(西医)(满分300分):实行统一命题,命题范围的确定和命题的组织工作由教育部教育考试院负责。
4.临床医学综合能力(中医)(满分300分):实行统一命题,命题范围的确定和命题的组织工作由教育部教育考试院负责。
5.基础医学综合(满分300分):由学校自行命题。
6.医学技术综合(满分300分):由学校自行命题。
7.口腔综合、卫生综合、药学综合、护理综合、管理学综合、生物综合、化学综合、生物医学工程综合(满分300分):由学校自行命题。
8.生理学、微生物学、生物化学与分子生物学、细胞生物学、动物学等理学专业:其专业课(满分150分)、专业基础课(满分150分),由学校自行命题。
9.社会保障、社会工作、医学信息管理、翻译、马克思主义理论专业:其专业课(满分150分)、专业基础课(满分150分),由学校自行命题。
10.管理类联考综合能力(满分200分):实行统一命题,命题范围的确定和命题的组织工作由教育部教育考试院负责。
各专业具体考试科目详见附件《广西医科大学2024年硕士研究生招生目录》,考试大纲将在我校研究生院网站上另行发布。
(二)考试时间与地点
1.考试时间:2023年12月23日—24日。
2.考试地点:全国统考生由考生所在报名点安排考场。在我校报名的考生由我校安排考场(具体安排将在我校研究生院网站另行通知)。
(三)复试、录取
根据考生的初试成绩,按教育部有关要求确定我校的复试名单。我校将加强对考生的能力、素质和知识考核,包括:外语水平、专业知识和技能的考试,一般是面试与笔试相结合。我校将根据考生初试、复试成绩和综合素质择优录取。
九、学费及奖助政策
(一)学费
我校硕士研究生的学费收取标准按照国家及广西价格、收费管理部门有关文件执行:学术型硕士研究生学费8000元/生·学年。公共卫生、药学、护理、社会工作、公共管理、医学技术专业学位研究生学费13000元/生·学年;翻译、临床医学、口腔医学专业学位研究生学费14950元/生·学年。
(二)研究生奖(助)学金及助学贷款政策体系
1.研究生国家助学金。硕士研究生国家助学金6000元/生·年,100%全覆盖(有固定工资收入者除外)。
2.研究生国家奖学金。硕士国家奖学金每年评选一次,20000元/生·次,覆盖率约2%。
3.研究生学业奖学金。用于奖励支持研究生更好地完成学业,第一年在满足评选条件下覆盖率100%,2000元—10000元/生·年。各等级学业奖学金的金额与评定由学校根据上级文件动态调整。
4.研究生科研及临床生活补助。300元/生·月,100%全覆盖(有固定工资收入者除外)。
十、其他事项
(一)考生报名前应仔细核对本人是否符合报考条件和报考学科要求,务必对网上报名信息进行认真核对并确认,经考生确认的报名信息在初试、复试及录取阶段一律不作修改,因考生填写错误引起的一切后果由其自行承担。
(二)考生须获得本科毕业证和学位证,我校考生资格审查安排在复试及入学报到时进行,凡是不按照有关规定报考、或不符合报考资格、或弄虚作假者,一律取消报考资格、或复试资格、或录取资格,责任自负。
(三)考生在网上报名时,仅选定拟报考的专业及研究方向,不选择指导教师,选择导师将在考生进入复试阶段时进行。学术型研究生和专业学位研究生的相应代码不同,报名时需要特别注意。在网报前,请考生仔细阅读我校招生简章及招生目录。
(四)考生初试成绩、复试通知、复试成绩、拟录取方案以及相关信息一律在我校研究生院网站主页(http://yjs.gxmu.edu.cn/)发布,不再邮寄书面通知。
(五)根据教育部《普通高等学校招生体检工作指导意见》要求,报考医药类专业的考生如患有色盲、色弱;或患有重症或难治性癫痫或其他神经系统疾病,精神病未治愈、精神活性物质滥用和依赖者,以及其它体检不符合招生条件的考生,我校不予以录取。
(六)我校临床医学、口腔医学硕士专业学位研究生招生对象为符合医师资格考试报考条件规定专业的应届或往届本科毕业生。对于已经获得临床医学、口腔医学住院医师规范化培训合格证书人员及正在进行住院医师规范化培训的人员,不得报考临床医学、口腔医学医学硕士专业学位研究生。
(七)临床医学免费培养农村订单定向招生的毕业生报考须满足国家及地方政策的要求,并在报名前征得所在定向单位同意,并在报名现场确认截止日期前,向我校研究生院招生科提交相关部门(单位)同意报考证明。
(八)由于我校可能存在导师上岗人数多于教育部下达招生指标数的情况,因此可能出现部分导师分配不到招生名额或将部分报考专业学位的考生进行报考专业、培养类型的调整。因此,在教育部下达招生指标后,学校及二级招生单位将根据实际情况调整相关政策,考生必须服从学校及二级招生单位调配。
(九)申请享受少数民族照顾政策的考生,须在网上报名时按要求填报相关信息,并如实填写少数民族身份及定向就业少数民族地区。未按规定填报的,不享受相应照顾或加分政策。
十一、报考咨询
广西南宁市双拥路22号广西医科大学研究生院招生科(南宁-校本部留4栋409办公室), 邮编:530021,电话:0771-5356491,网址:http://yjs.gxmu.edu.cn。
广西医科大学各二级招生单位咨询电话:



本招生简章的解释权归广西医科大学研究生院。