2024年西安邮电大学研究生招生简章
西安邮电大学研究生 | 2023-10-11 15:17
分享至
1.请使用微信扫码
2.打开网页后点击屏幕右上角分享按钮
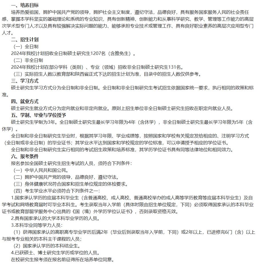
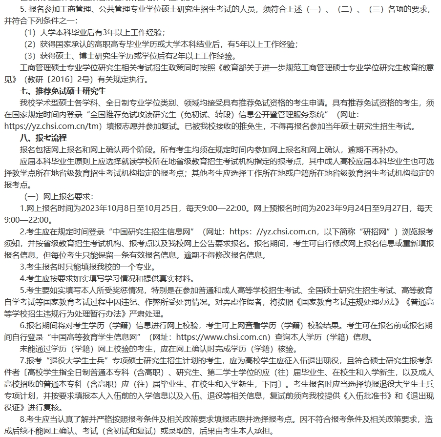
2024年西安邮电大学硕士研究生招生简章已经公布,简章内容详细介绍了2024年西安邮电大学研究生招生专业和名额、报考条件及报名流程。帮助备考2024考季的同学快速查找西安邮电大学研究生招生相关信息。
西安邮电大学研究生招生简章






版权及免责声明
①凡本网注明"稿件来源:新东方"的所有图文、音视频等内容,版权均属新东方教育科技集团(含本网和新东方网)所有,未经本网协议授权不得转载、链接、转贴或以其他任何方式复制、发表。经授权使用时必须注明"稿件来源:新东方",违者本网将依法追究法律责任。
②本网未注明"稿件来源:新东方"的内容均为转载稿,本网转载仅基于信息传递之目的,并不表示认同其观点或证实其真实性。如拟从本网转载使用,必须保留本网注明的"稿件来源",并自负版权等法律责任。如擅自篡改为"稿件来源:新东方",本网将依法追究法律责任。
③如本网转载稿涉及版权等问题,请作者见稿后在两周内速与新东方网联系,邮箱:adm@xdf.cn。